Clear Cooperation
Clear Cooperation Policy
Within one (1) business day of marketing a property to the public, the listing broker must submit the listing to the MLS for cooperation with other MLS participants. Public marketing includes, but is not limited to, flyers displayed in windows, yard signs, digital marketing on public facing websites, brokerage website displays (including IDX and VOW), digital communications marketing (email blasts), multi-brokerage listing sharing networks, and applications available to the general public.
The first violation of this policy has an immediate $500 fine, a $1000 fine for the second violation, and a $5000 fine plus a 30-day suspension of the subscriber’s MLS account for any subsequent violations.
To Report Violations of Clear Cooperation
Take a picture or screenshot of the public advertising for the listing that you cannot see in the MLS. You may email these directly to mlsdirector@cpaor.org or click the button below to upload the photo if you wish to report anonymously.
Click Here to Report a Violation
Resources
CPAR Clear Cooperation Printable Infographic
NAR FAQs about Clear Cooperation
NAR Understanding the MLS Clear Cooperation Policy Video
Frequently Asked Questions
Does the Clear Cooperation policy prohibit office exclusives?
No. "Office exclusive" listings are an important option for sellers concerned about privacy and wide exposure of their property being for sale. In an office exclusive listing, direct promotion of the listing between the brokers and licensees affiliated with the listing brokerage, and one-to-one promotion between these licensees and their clients, is not considered public advertising.
Common examples include divorce situations and celebrity clients. It allows the listing broker to market a property among the brokers and licensees affiliated with the listing brokerage. If office exclusive listings are displayed or advertised to the general public, however, those listings must also be submitted to the MLS for cooperation.
One limitation of this policy is that if a listing is placed in Office Exclusive, it will NOT be able to utilize the Coming Soon policy when it is ready to be shown.
What property types do these policies apply to?
Residential only. Under Construction and Pre-Construction homes are exempt from the residential requirement and may be entered on a voluntary basis. Once construction is complete the home would then fall under Clear Cooperation requirements. Does not apply to Commercial for Sale, Commercial for Lease, or Rentals.
Who made the decision that this policy was needed?
The decision to bring Clear Cooperation started with NAR, and all local associations are required to implement it by May 1, 2020.
NAR’s MLS Technology and Emerging Issues Advisory Board is made up of brokers and MLS executives from across the country. Two dozen volunteers review industry concerns from a wide range of business and regional viewpoints. Potential policy changes are discussed within the group to create a positive impact on the industry and to address broker needs within the marketplace. These proposals were then approved by the 130-person Multiple Listing Issues and Policies committee for consideration, and then approved by NAR’s board of directors by a vote of 729-70.
The accompanying Coming Soon policy was added by the CPAR MLS committee to allow a safe haven for listings to meet the requirements of Clear Cooperation that may not be ready for immediate showings for any number of legitimate reasons. The intent was to ease the impact of Clear Cooperation, while still providing the information to all MLS participants to increase our level of professionalism.
Does this mean I can't use Coming Soon anymore?
No. It just means that you can't use Coming Soon without also putting the listing data into the MLS within 1 business day of advertising it as Coming Soon. The intent of these two policies is to ensure that ALL members have access to ALL of the listing data. If anything, these policies give you more freedom to utilize Coming Soon, as long as the property data is also entered into the MLS.
What exactly constitutes public marketing?
Public Marketing is any act intended to call attention to a listing outside the four walls of your brokerage. The policy states:
Public marketing includes, but is not limited to, flyers displayed in windows, yard signs, digital marketing on public facing websites, brokerage website displays (including IDX and VOW), digital communications marketing (email blasts), multi-brokerage listing sharing networks, and applications available to the general public.
This also applies to any third parties beyond the listing member. The listing member should have total control over and is responsible for any marketing of the property. If the property is not ready to be posted in the MLS, listing members are advised to speak with your sellers and any of your marketing vendors to make them aware of this policy and its potential effects.
What can I do if I have a listing agreement, but the listing will not be ready to show for longer than 30 days?
You can enter the listing as Office Exclusive, and keep it there until the listing is ready show. This helps you meet the CPAR requirement that all listings be entered into the MLS within 48 hours of signing the listing agreement, but keeps the listing from being visible to any member of CPAR outside of your office, and also prevents the listing from syndication to third party websites (Zillow, Realtor.com, CPAR.Realtor, etc).
However, listings can NOT be publicly advertised or shown to anyone outside of your office while in an office exclusive status. If a listing is advertised or shown while in Office Exclusive status, it must immediately be changed to Office Exclusive: No and made available to all MLS Participants.
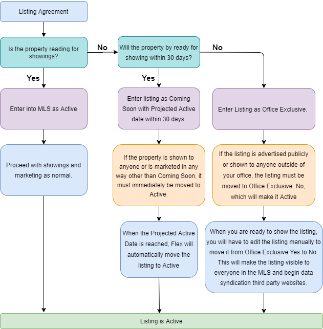
See below for a decision flow chart to help you decide how to handle the listing.
